La gestion de la sécurité dans les tunnels français

Les responsabilités

La nouvelle réglementation définit assez clairement les différentes responsabilités dans la sécurité des tunnels.

Le principal acteur de la sécurité est le maître d’ouvrage. Il doit être unique à chaque stade de la vie l’ouvrage. Il est chargé d’élaborer la sécurité du tunnel en collaboration avec les services d’intervention.

Le préfet est chargé de vérifier que tous les aspects de la sécurité sont pris en compte et a notamment le pouvoir de suspendre ou restreindre l’exploitation si cela s’avère nécessaire. Il est aidé dans sa mission par la Commission nationale de la sécurité des ouvrages routiers (CNESOR) et la Commission consultative départementale de sécurité et d’accessibilité (CCDSA) qui émettent des avis sur la sécurité des ouvrages.

L’agent de sécurité est un nouvel acteur introduit par la directive n°2004/54/CE. Désigné par le maître d’ouvrage, il apporte un second regard en matière de sécurité et joue un rôle de coordination, notamment avec les services d’intervention. Cette nouvelle fonction n’est imposée que pour les tunnels de plus de 500 m situés sur le réseau transeuropéen.

Les experts ou organismes qualifiés, qui font l’objet d’une procédure d’agrément ministériel, effectuent des contrôles périodiques dans les tunnels et donnent des avis. sur les dossiers de sécurité.

Le schéma ci-dessous illustre la répartition des responsabilités entre les différents acteurs.


Le dossier de sécurité


Le dossier de sécurité est la pièce maîtresse des procédures édictées par la réglementation.

C’est un document unique rassemblant tous les éléments utiles et permettant le dialogue entre les acteurs de la sécurité en tunnel. Il présente les mesures de prévention et de sauvegarde prévues. Son établissement est l’occasion d’analyser tous les facteurs qui ont une influence sur la sécurité des usagers et de prendre de façon coordonnée les dispositions les mieux adaptées.

Ce dossier comprend notamment une analyse des risques sous la forme d’une étude spécifique des dangers qui décrit les accidents susceptibles de se produire pendant l’exploitation, leurs conséquences éventuelles et les mesures permettant de les limiter. Il contient aussi un plan d’intervention et de sécurité établi par le maître d’ouvrage en liaison avec les services publics d’intervention. Le dossier de sécurité est utile au quotidien car il rassemble tous les documents nécessaires à l’exploitation. Ceci implique qu’il soit tenu à jour de façon continue. La composition du dossier de sécurité évolue suivant les stades de la vie de l’ouvrage.

Le schéma ci-dessous illustre le contenu du dossier de sécurité.


Les procédures aux différentes étapes de la vie de l’ouvrage

Cas des tunnels neufs ou cas de modification substantielle d’un ouvrage

  • établissement du dossier préliminaire ou mise à jour du dossier de sécurité si travaux substantiels et avis d’expert sur le contenu du dossier préliminaire et la pertinence des mesures de sécurité envisagées,
  • avis du préfet avant commencement des travaux,
  • complément du dossier de sécurité et avis d’expert sur le contenu du dossier de sécurité et la pertinence des mesures de sécurité envisagées,
  • autorisation du préfet avant mise en service.

Après la mise en service

  • tenue à jour du dossier de sécurité,
  • organisation d’exercices annuels conjointement avec les services d’intervention,
  • établissement d’un compte-rendu des incidents et accidents significatifs,
  • obligation de demander le renouvellement de l’autorisation de mise en service tous les six ans, voire plus rapidement en cas de modification importante des conditions d’exploitation ou des risques,
  • possibilité pour le préfet de demander un diagnostic de sécurité à tout moment.

Cas de travaux de modification

  • mêmes procédures qu’avant la mise en service initiale si modifications substantielles,
  • simple avis de l’agent de sécurité, lorsqu’il existe, dans les autres cas.

Cas des tunnels déjà en service lors de la parution des textes

Soit le maître d’ouvrage présente de lui-même un diagnostic au préfet, soit le préfet ordonne un diagnostic.

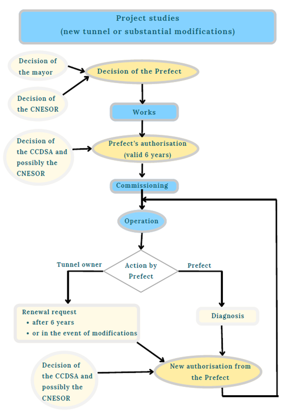
Le schéma ci-dessous illustre le dispositif de procédures obligatoires tout au long de la vie de l’ouvrage.


Cas particulier des procédures pour les tunnels de plus de 500 mètres sur le RTE

S’ajoutent les dispositions suivantes :
- Désignation d’un agent de sécurité après accord du préfet,
- Pour tout incident ou accident significatif, établissement d’un compte-rendu et transmission dans le délai d’un mois au préfet, à l’agent de sécurité et aux services de sécurité,
- Dans le cas de dérogation aux exigences minimales de sécurité, établissement d’un avis d’ expert et saisine du ministre de l’équipement pour consultation de la commission européenne (dans ce cas les délais d’instruction du préfet sont suspendus).


Composition du dossier préliminaire ou de sécurité

Le contenu des dossiers aux différentes étapes de la vie de l’ouvrage est précisé dans le tableau ci-joint.

.

Partager la page